作者简介
空卡,985本硕十211博,工科硕士+文科博士生,考研405分,考博专业小方向第一,主打一个文理两开花。
“理科、文科的复试我都经历过,和985文科硕导、211工科硕导是挚友,我特地与他们进行了深度对话,整理出了最新鲜、最有用的、只有导师才知道的复试经验!文科、理科都有!”
秘籍亮点:
1.不讲废话,全是精华。让我们来一场复试速成之旅!我会用最少时间让你记住、用上最多东西!
2.看得懂,记得牢。本秘籍以图片、表格为主,没有大段大段文字,看得懂,记得牢!
3.两位985、211硕导亲授,文科、理科都有。
4.模板灵活,覆盖全面。从考研到读研一条龙服务,最后还是能帮大家多少算多少!
注意:可免费在线观看,如需PPT和原视频,可在文章结尾下载。
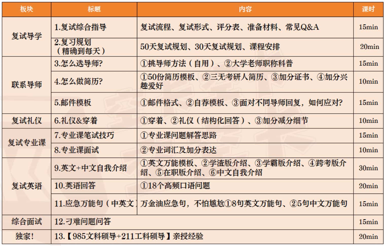
课程规划


课程视频
资料下载
© 注意事项
常见问题:
1.不会下载文件?答:请查看下载帮助。
2.我应该下载哪个文件/软件? 答:通常“数字后缀”表示版本号(越大越新),下载数字最大的即可!
3.下载地址为什么隐藏了? 答:防止爬虫索引,敏感内容登录即可免费下载!
2.我应该下载哪个文件/软件? 答:通常“数字后缀”表示版本号(越大越新),下载数字最大的即可!
3.下载地址为什么隐藏了? 答:防止爬虫索引,敏感内容登录即可免费下载!
THE END









暂无评论内容