一、笔试
1.考试时间与地点:如下图。
2.考试名单:见附件1。
3.笔试题库:见附件2。考试内容基本都是这个题库里面的,全部记住是稳过的。
4.说明:(1)师大的二里半校区和咸嘉湖校区会分别派一辆大巴车接送大家;也可在群里跟老师说明,可以自行来回。(2)到达考试地点后,需要先签到,然后分批次进入机房考试(跟考驾照是类似的)。(3)考试时间90分钟,共100道题(单选、多选、判断三种题型),70分才算通过,通过后会显示一个绿色的笑脸。红色的哭脸就是没过,可以进行第二次补考(我就是补考才通过的),如果补考也不过就没机会了。
二、操作
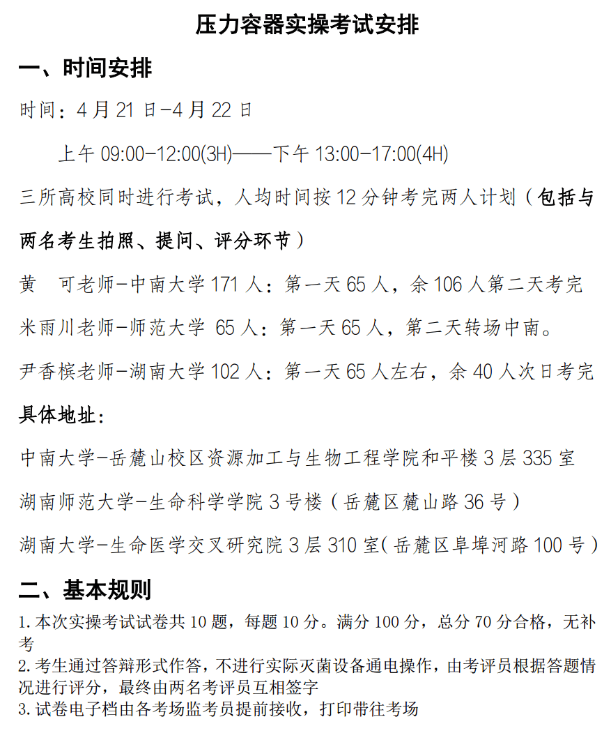
1.考试时间与地点:如下图。

2.考试名单:见附件3。
3.操作题库:见附件4,参考题目,如下图:

4.说明:(1)考试地点在生科院3号楼B栋4楼,大门进去后发现是A栋;问了路人同学,原来后面还有一栋,我们绕了半圈,总算对了。(2)这次考试分上下午两批,我是下午批,两人一组,考官依次向考生提问,每个人大概3个问题,难度不大。(3)需要携带身份证,考试时要拍照,准考证在现场会有老师发放。
附件
下载链接:https://jjian.lanzouq.com/b0koxuj9g 密码:4epb
说明:所有附件均已加密,密码是我们课题组老板的名字(英文首字母)
常见问题:
1.不会下载文件?答:请查看下载帮助。
2.我应该下载哪个文件/软件? 答:通常“数字后缀”表示版本号(越大越新),下载数字最大的即可!
3.下载地址为什么隐藏了? 答:防止爬虫索引,敏感内容登录即可免费下载!
2.我应该下载哪个文件/软件? 答:通常“数字后缀”表示版本号(越大越新),下载数字最大的即可!
3.下载地址为什么隐藏了? 答:防止爬虫索引,敏感内容登录即可免费下载!
THE END








暂无评论内容